
取消
清空記錄
歷史記錄
清空記錄
歷史記錄

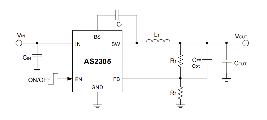
AS2305 4.5-30V 4A同步降壓恒壓DC-DC,內置MOS,工作頻率360Khz

AS2307是一款具有內部功率MOSFET的低EMI簽名,異步,降壓,開關模式轉換器。它提供了一個非常緊湊的解決方案,在寬輸入供電范圍內提供6A連續電流,具有出色的負載和線路調節。AS2307具有良好控制的開關邊緣,實現了低EMI信號。故障狀態保護包括可編程輸出過電壓保護,恒定接通時間模式和熱關機。
AS2307要求最少數量的現成的標準外部組件。
特點:
· 寬4.0V至30V工作輸入范圍
· 4.0A連續輸出電流
· 開關頻率:360KHz
· 0.8VFB PFM & CCM
· 短保護打嗝模式
· 內置過電流限制
· 集成內部軟啟動
· 90/60mΩ低RDS(ON)內部MOSFET
· 輸出從0.8V可調
· 低電磁干擾特征
· 最大占空比98%
· 綜合內部補償
· 熱關機
· 恒定時模式
· ESOP-8封裝
應用:
· 汽車娛樂
· 無線和DSL調制解調器
· 電腦娛樂
· 車載充電器電源
4.5-30V 4A同步降壓恒壓DC-DC,內置MOS,工作頻率360Khz
ESOP-8
機頂盒、供電設備

AS2305 4.5-30V 4A同步降壓恒壓DC-DC,內置MOS,工作頻率360Khz

AS2307是一款具有內部功率MOSFET的低EMI簽名,異步,降壓,開關模式轉換器。它提供了一個非常緊湊的解決方案,在寬輸入供電范圍內提供6A連續電流,具有出色的負載和線路調節。AS2307具有良好控制的開關邊緣,實現了低EMI信號。故障狀態保護包括可編程輸出過電壓保護,恒定接通時間模式和熱關機。
AS2307要求最少數量的現成的標準外部組件。
特點:
· 寬4.0V至30V工作輸入范圍
· 4.0A連續輸出電流
· 開關頻率:360KHz
· 0.8VFB PFM & CCM
· 短保護打嗝模式
· 內置過電流限制
· 集成內部軟啟動
· 90/60mΩ低RDS(ON)內部MOSFET
· 輸出從0.8V可調
· 低電磁干擾特征
· 最大占空比98%
· 綜合內部補償
· 熱關機
· 恒定時模式
· ESOP-8封裝
應用:
· 汽車娛樂
· 無線和DSL調制解調器
· 電腦娛樂
· 車載充電器電源
