
取消
清空記錄
歷史記錄
清空記錄
歷史記錄

AS2472 4-30V 2A,同步降壓恒流,內置MOS,帶PWM調光,調光深度1:1000

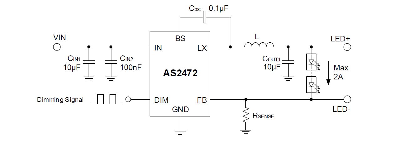
AS2472是一個高效率的1MHz同步降壓LED驅動器,最大輸入電壓為30V。AS2472集成了主開關和同步開關,具有極低的RDS(ON),最大限度地減少導通損耗。它可實現高達2A的連續輸出電流,具有出色的負載和線路調節。峰值電流模式操作提供快速瞬態響應。在1MHz的開關頻率下,實現了LED電流紋波小,外部電感和電容尺寸小。
AS2472需要最少數量的現成標準外部組件。
特點:
· 寬電壓輸入范圍:4V至30V
· 130mΩ/70mΩ低RDS(ON)內部FET
· 輸出電流可達2.0A
· 固定1MHz切換頻率
· 最大占空比高達99%
· 低至0.5% LED額定電流
· 超低精確FB電壓:100±3mV
· 具有內部補償的峰值電流模式
· 過電流保護打嗝模式
· LED故障保護特點:
LED開載保護
LED+短路接地保護
LED+和LED-短路保護檢測電阻開載保護
檢測電阻短路到GND保護
· 熱關機
· 穩定與低ESR陶瓷輸出電容器
· SOT23-6封裝
應用:
· 視頻監控紅外/白光LED驅動
· 面部識別紅外LED驅動程序
· 舞臺燈光LED驅動
· 12V/24V直流照明和閃光燈
· 醫用UV LED驅動器
4-30V 2A,同步降壓恒流,內置MOS,帶PWM調光,調光深度1:1000
SOT23-6
LED照明和汽車照明

AS2472 4-30V 2A,同步降壓恒流,內置MOS,帶PWM調光,調光深度1:1000

AS2472是一個高效率的1MHz同步降壓LED驅動器,最大輸入電壓為30V。AS2472集成了主開關和同步開關,具有極低的RDS(ON),最大限度地減少導通損耗。它可實現高達2A的連續輸出電流,具有出色的負載和線路調節。峰值電流模式操作提供快速瞬態響應。在1MHz的開關頻率下,實現了LED電流紋波小,外部電感和電容尺寸小。
AS2472需要最少數量的現成標準外部組件。
特點:
· 寬電壓輸入范圍:4V至30V
· 130mΩ/70mΩ低RDS(ON)內部FET
· 輸出電流可達2.0A
· 固定1MHz切換頻率
· 最大占空比高達99%
· 低至0.5% LED額定電流
· 超低精確FB電壓:100±3mV
· 具有內部補償的峰值電流模式
· 過電流保護打嗝模式
· LED故障保護特點:
LED開載保護
LED+短路接地保護
LED+和LED-短路保護檢測電阻開載保護
檢測電阻短路到GND保護
· 熱關機
· 穩定與低ESR陶瓷輸出電容器
· SOT23-6封裝
應用:
· 視頻監控紅外/白光LED驅動
· 面部識別紅外LED驅動程序
· 舞臺燈光LED驅動
· 12V/24V直流照明和閃光燈
· 醫用UV LED驅動器
