
取消
清空記錄
歷史記錄
清空記錄
歷史記錄

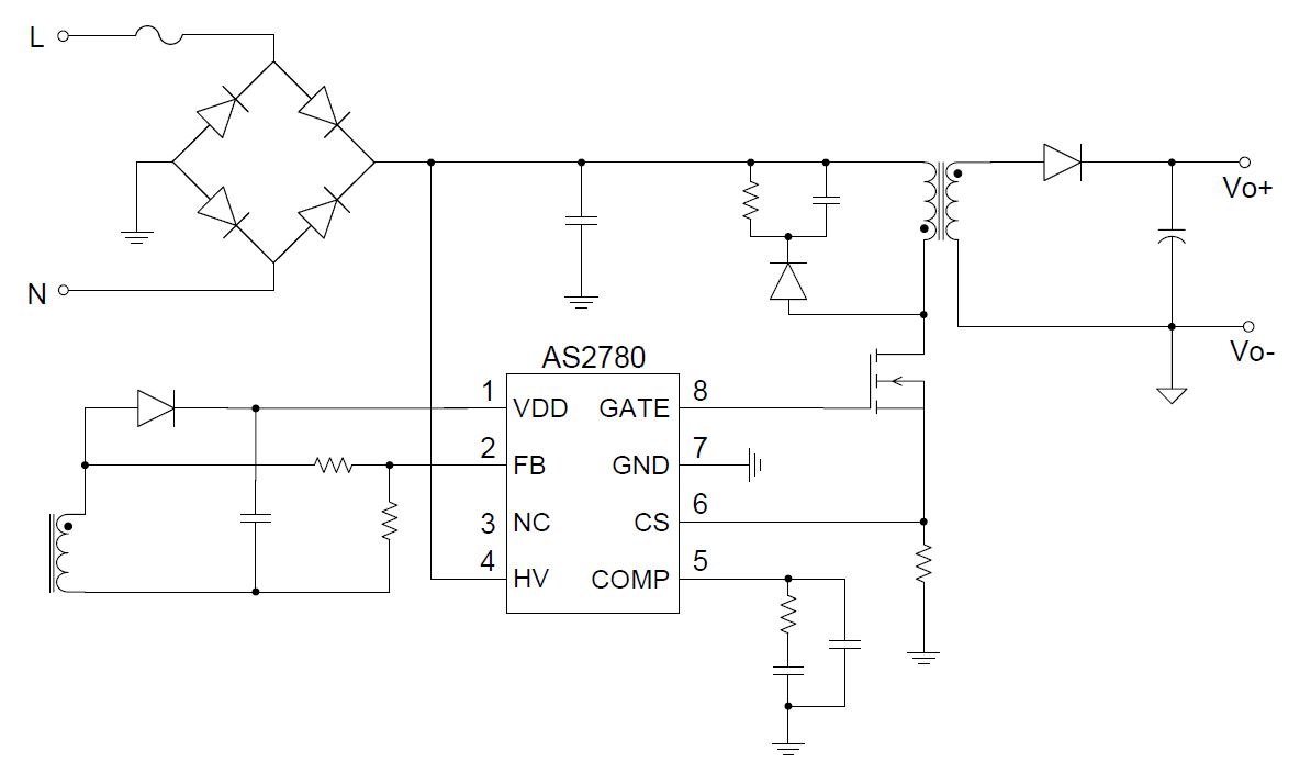
AS2780 單級高PF恒壓芯片, PF>0.95,THD<10%,集成650V高壓啟動,待機功耗小于75毫瓦

AS2780 是一款針對隔離式 LED 驅動的高功率因數、低 THD、原邊控制的準諧振、恒壓輸出控制器。芯片內置高壓啟動電路,滿足快速啟動和超低待機要求。 AS2780 采用準諧振工作方式,系統(tǒng)工作效率高。其內置的 THD 補償線路保證高效率,同時滿足高PF 值、低 THD 的要求。輕載降頻模式可以提高系統(tǒng)在負載較輕時的效率。芯片可以設定最低工作頻率,能保證系統(tǒng)在超輕假負載條件下正常工作,滿足超低待機損耗要求。
AS2780 采用原邊控制方式,不需要光耦。其內置的輸出電壓采樣方式可以保證輸出電壓精度在 ±3%以內,并且在輕載條件下保持較好的輸出電壓精度。
AS2780 內置自適應的輸出電壓限制機制,保證負載動態(tài)條件下輸出電壓的波動在 10% 以內。
特點:
· 準諧振高效率工作模式
· PF >0.95, THD<10%
· 內置快速軟起動,系統(tǒng)啟動時間 <500ms
· 輸出恒壓精度在 ±3% 以內
· 集成 650V 高壓啟動和供電電路
· 集成快速動態(tài)響應,抑制動態(tài)輸出電壓紋波
· 超低啟動和工作電流,待機功耗 <50mW
· 集成完備的保護功能:
· VDD 過壓/欠壓保護(VDD OVP/UVLO)輸出過壓保護(OVP)
· 輸入欠壓保護(LBOP)
· 過熱保護(OTP)
· 逐周期限流保護(OCP)
· 異常過流保護(AOCP)
· 輸出短路保護(SCP)
· 過載保護(OLP)
· 前沿消隱(LEB)
· 封裝類型 SOP-8
應用:
· 智能照明、景觀照明
· LED 燈帶
· 外置電源
單級高PF恒壓恒流芯片, PF>0.95,THD<10%,集成650V高壓啟動,待機功耗小于75毫瓦
SOP-8
LED智能照明、適配器

AS2780 單級高PF恒壓芯片, PF>0.95,THD<10%,集成650V高壓啟動,待機功耗小于75毫瓦

AS2780 是一款針對隔離式 LED 驅動的高功率因數、低 THD、原邊控制的準諧振、恒壓輸出控制器。芯片內置高壓啟動電路,滿足快速啟動和超低待機要求。 AS2780 采用準諧振工作方式,系統(tǒng)工作效率高。其內置的 THD 補償線路保證高效率,同時滿足高PF 值、低 THD 的要求。輕載降頻模式可以提高系統(tǒng)在負載較輕時的效率。芯片可以設定最低工作頻率,能保證系統(tǒng)在超輕假負載條件下正常工作,滿足超低待機損耗要求。
AS2780 采用原邊控制方式,不需要光耦。其內置的輸出電壓采樣方式可以保證輸出電壓精度在 ±3%以內,并且在輕載條件下保持較好的輸出電壓精度。
AS2780 內置自適應的輸出電壓限制機制,保證負載動態(tài)條件下輸出電壓的波動在 10% 以內。
特點:
· 準諧振高效率工作模式
· PF >0.95, THD<10%
· 內置快速軟起動,系統(tǒng)啟動時間 <500ms
· 輸出恒壓精度在 ±3% 以內
· 集成 650V 高壓啟動和供電電路
· 集成快速動態(tài)響應,抑制動態(tài)輸出電壓紋波
· 超低啟動和工作電流,待機功耗 <50mW
· 集成完備的保護功能:
· VDD 過壓/欠壓保護(VDD OVP/UVLO)輸出過壓保護(OVP)
· 輸入欠壓保護(LBOP)
· 過熱保護(OTP)
· 逐周期限流保護(OCP)
· 異常過流保護(AOCP)
· 輸出短路保護(SCP)
· 過載保護(OLP)
· 前沿消隱(LEB)
· 封裝類型 SOP-8
應用:
· 智能照明、景觀照明
· LED 燈帶
· 外置電源
