
取消
清空記錄
歷史記錄
清空記錄
歷史記錄

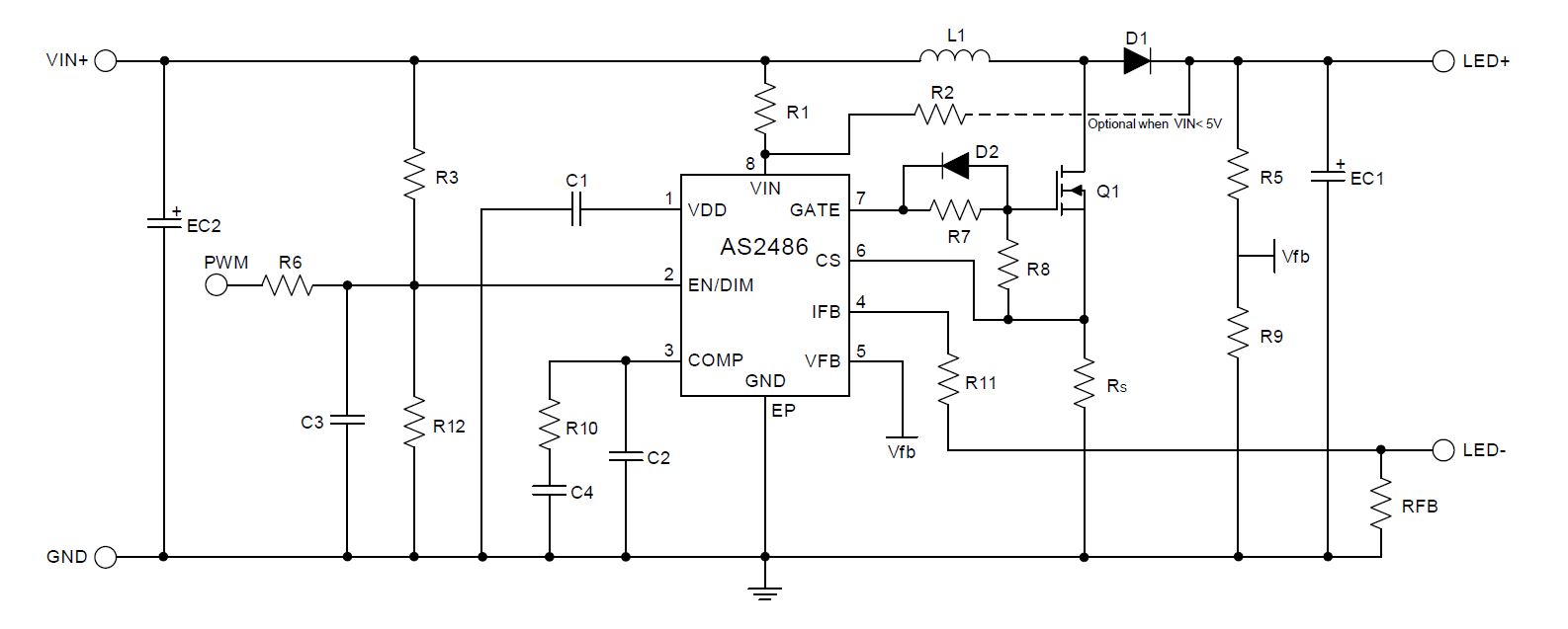
AS2486 2.7-60V輸入,輸出電流10A,輸出電壓隨MOS耐壓決定,帶PWM和模擬調光

AS2486 是一系列外圍電路簡潔的寬調光比升壓調光恒流驅動器,適用于 3-40V 輸入電壓范圍的 LED 照明領域。
AS2486 采用我司專利算法,可以實現高精度的恒流效果,輸出電流恒流精度 ≤±3%,電壓工作范圍為 5-40V,可以輕松滿足鋰電池及中低壓的應用需求,輸出耐壓僅由 MOS 耐壓決定。
芯片內部有本司專利的高精度恒流算法,確保 VIN 的上電時間<500ms。
PWM 調光信號內部轉模擬,調光全程無頻閃,支持 1K 以上的調光頻率,調光深度 1:1000。當 EN/DIM 拉低到 GND 超過 40ms,芯片自動進入休眠模式以降低功耗,此時待機電流<2uA,當 EN/DIM 端口拉高以后芯片重新啟動。EN/DIM 管腳不能懸空,不使用時應與 VIN 管腳短接在一起。芯片的輸出電流通過 IFB 端口電阻來設定。支持過溫降電流和輸出過壓保護。
特點:
· 輸入電壓:2.7-40V
· 支持PWM 調光, 調光深度:1:1000
· 支持內部 PWM 轉模擬調光
· 轉換效率 >95%
· 真正無頻閃調光
· 支持調光頻率超過 32K
· 恒流精度 ≤±3%
· 超低待機功耗 <2uA
· 支持過溫降電電流
· 支持輸出過壓保護
· 封裝:ESOP-8/ESSOP-10
應用:
· 智能照明、汽車照明
· 太陽能路燈、戶外照明
· 補光燈、攝影燈、植物燈
· 鋰電方案
2.7-60V輸入,輸出電流10A,輸出電壓隨MOS耐壓決定,帶PWM和模擬調光
ESOP-8\ESOP-10
鋰電照明

AS2486 2.7-60V輸入,輸出電流10A,輸出電壓隨MOS耐壓決定,帶PWM和模擬調光

AS2486 是一系列外圍電路簡潔的寬調光比升壓調光恒流驅動器,適用于 3-40V 輸入電壓范圍的 LED 照明領域。
AS2486 采用我司專利算法,可以實現高精度的恒流效果,輸出電流恒流精度 ≤±3%,電壓工作范圍為 5-40V,可以輕松滿足鋰電池及中低壓的應用需求,輸出耐壓僅由 MOS 耐壓決定。
芯片內部有本司專利的高精度恒流算法,確保 VIN 的上電時間<500ms。
PWM 調光信號內部轉模擬,調光全程無頻閃,支持 1K 以上的調光頻率,調光深度 1:1000。當 EN/DIM 拉低到 GND 超過 40ms,芯片自動進入休眠模式以降低功耗,此時待機電流<2uA,當 EN/DIM 端口拉高以后芯片重新啟動。EN/DIM 管腳不能懸空,不使用時應與 VIN 管腳短接在一起。芯片的輸出電流通過 IFB 端口電阻來設定。支持過溫降電流和輸出過壓保護。
特點:
· 輸入電壓:2.7-40V
· 支持PWM 調光, 調光深度:1:1000
· 支持內部 PWM 轉模擬調光
· 轉換效率 >95%
· 真正無頻閃調光
· 支持調光頻率超過 32K
· 恒流精度 ≤±3%
· 超低待機功耗 <2uA
· 支持過溫降電電流
· 支持輸出過壓保護
· 封裝:ESOP-8/ESSOP-10
應用:
· 智能照明、汽車照明
· 太陽能路燈、戶外照明
· 補光燈、攝影燈、植物燈
· 鋰電方案
