
取消
清空記錄
歷史記錄
清空記錄
歷史記錄

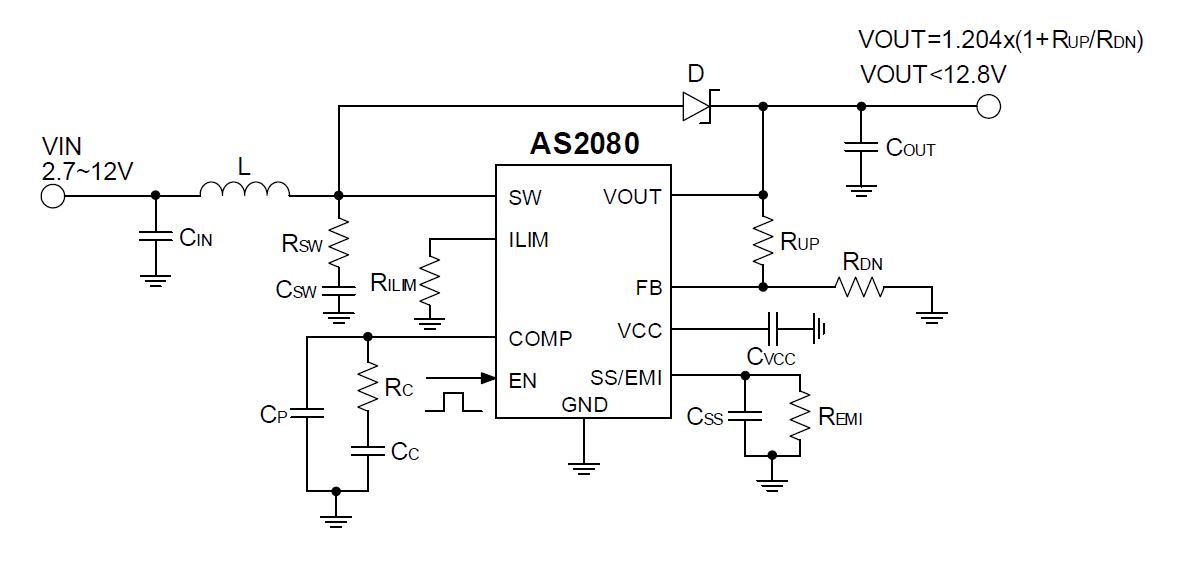
AS2080 2.7-12V 10A 異步升壓恒壓DC-DC,內置MOS,工作頻率500Khz

AS2080是一款高功率密度、異步升壓轉換器,具有22mΩ功率開關,可在便攜式系統中提供高效率和小尺寸的解決方案。AS2080具有2.7V至12V的寬輸入電壓范圍,以支持單芯和雙芯鋰電池的應用。該設備具有10A開關電流能力,可提供高達12.8V的輸出電壓。
AS2080還實現了可編程軟啟動功能和可調開關峰值電流限制功能。AS2080集成了兩種不同tr/tf的模式,以平衡不同的EMI和效率要求。
此外,該器件還提供13V輸出過壓保護和熱關機保護。
特點:
· 輸入電壓范圍:2.7V ~ 12V
· 輸出電壓范圍:高達12.8V
· 內部固定PWM頻率:500kHz
· 可編程開關峰值電流限制:最高10A
· 效率高94%
· 關機時電流消耗1.0μA
· 具有不同tr/tf的兩種模式用于EMI解決方案
· 可編程軟啟動
· 輸出過壓保護(13V),熱關機保護
· SOP-8封裝
應用:
· 平板電腦
· USB電源
· 電池供電產品
· 充電寶,備用電池
2.7-12V 10A 異步升壓恒壓DC-DC,內置MOS,工作頻率500Khz
ESOP-8
鋰電設備、USB供電設備

AS2080 2.7-12V 10A 異步升壓恒壓DC-DC,內置MOS,工作頻率500Khz

AS2080是一款高功率密度、異步升壓轉換器,具有22mΩ功率開關,可在便攜式系統中提供高效率和小尺寸的解決方案。AS2080具有2.7V至12V的寬輸入電壓范圍,以支持單芯和雙芯鋰電池的應用。該設備具有10A開關電流能力,可提供高達12.8V的輸出電壓。
AS2080還實現了可編程軟啟動功能和可調開關峰值電流限制功能。AS2080集成了兩種不同tr/tf的模式,以平衡不同的EMI和效率要求。
此外,該器件還提供13V輸出過壓保護和熱關機保護。
特點:
· 輸入電壓范圍:2.7V ~ 12V
· 輸出電壓范圍:高達12.8V
· 內部固定PWM頻率:500kHz
· 可編程開關峰值電流限制:最高10A
· 效率高94%
· 關機時電流消耗1.0μA
· 具有不同tr/tf的兩種模式用于EMI解決方案
· 可編程軟啟動
· 輸出過壓保護(13V),熱關機保護
· SOP-8封裝
應用:
· 平板電腦
· USB電源
· 電池供電產品
· 充電寶,備用電池
