
取消
清空記錄
歷史記錄
清空記錄
歷史記錄

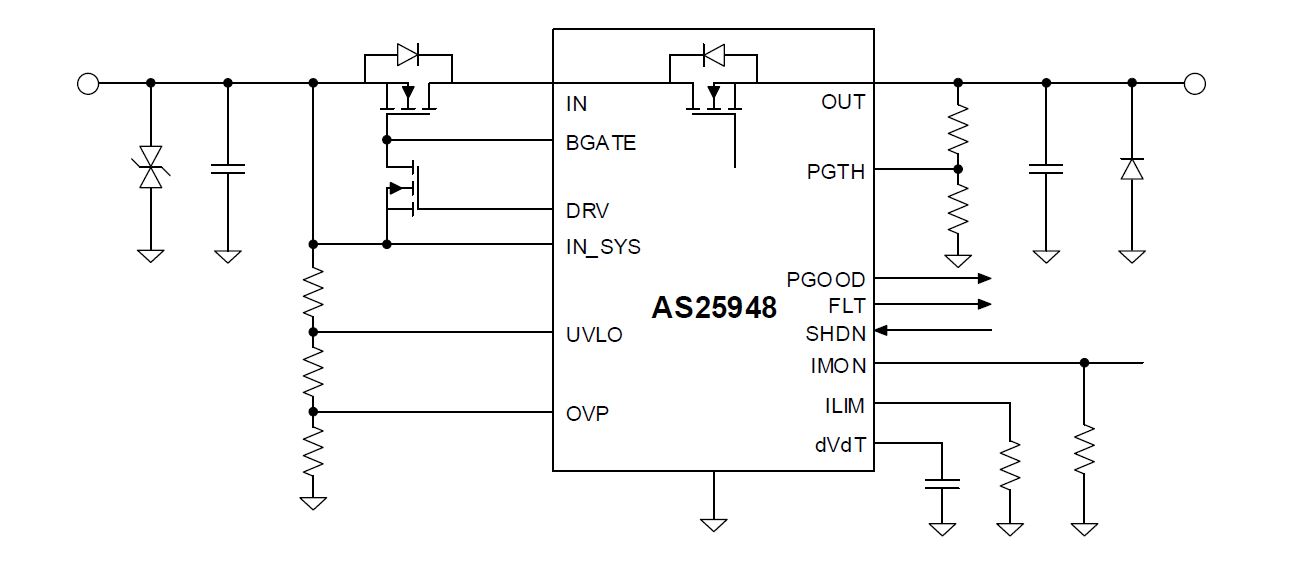
AS25948 是一款4.5-40V輸入,電流0.6-5A,靜態電流25μA,電子保險絲(熔斷器)產品,防電流倒灌

AS25948是一種40V工業電火花解決方案。該器件為從4.5V到40V供電的所有系統和應用提供強大的保護。對于熱插拔板,該器件使用dVdT引腳提供熱插拔電源管理,具有涌流控制和可編程輸出電壓轉換率功能。負載、源和設備保護具有許多可編程功能,包括過流、過壓和欠壓。精確的過流限制有助于最大限度地減少輸入電源的過度設計,而快速響應短路保護在檢測到短路時立即將故障負載與輸入電源隔離。該裝置具有快速的反向電流阻斷響應。AS25948的內部強大保護控制模塊及其40V額定值有助于簡化工業浪涌合規性的系統設計,確保對負載和設備進行完全保護。
特點:
· 4.5V至40V工作輸入范圍
· 內部40V,30mΩ 場效應管
· 反向阻斷電流在0.2us
· 集成電流傳感與傳感輸出
· 電流限制從0.6A到5A可調
· 可調UVLO,OVP截止,輸出轉換率控制浪涌電流限制
· 電源良好輸出(PGOOD)
· 過流故障響應與自動重試
· 具有1.5倍脈沖過流支持的型號
· QFN4*4-24封裝
應用:
· 工業應用
· 適配器供電設備
· 硬盤驅動器(HDD)和固態硬盤驅動器(SSD)
· 機頂盒
· 服務器/輔助(AUX)電源
· 風扇控制,PCI/PCIe卡
· 電子斷路器
電子保險絲(熔斷器)4.5-40V輸入,電流0.6-5A,靜態電流25μA,防電流倒灌
QFN4*4-24
熱插拔設備

AS25948 是一款4.5-40V輸入,電流0.6-5A,靜態電流25μA,電子保險絲(熔斷器)產品,防電流倒灌

AS25948是一種40V工業電火花解決方案。該器件為從4.5V到40V供電的所有系統和應用提供強大的保護。對于熱插拔板,該器件使用dVdT引腳提供熱插拔電源管理,具有涌流控制和可編程輸出電壓轉換率功能。負載、源和設備保護具有許多可編程功能,包括過流、過壓和欠壓。精確的過流限制有助于最大限度地減少輸入電源的過度設計,而快速響應短路保護在檢測到短路時立即將故障負載與輸入電源隔離。該裝置具有快速的反向電流阻斷響應。AS25948的內部強大保護控制模塊及其40V額定值有助于簡化工業浪涌合規性的系統設計,確保對負載和設備進行完全保護。
特點:
· 4.5V至40V工作輸入范圍
· 內部40V,30mΩ 場效應管
· 反向阻斷電流在0.2us
· 集成電流傳感與傳感輸出
· 電流限制從0.6A到5A可調
· 可調UVLO,OVP截止,輸出轉換率控制浪涌電流限制
· 電源良好輸出(PGOOD)
· 過流故障響應與自動重試
· 具有1.5倍脈沖過流支持的型號
· QFN4*4-24封裝
應用:
· 工業應用
· 適配器供電設備
· 硬盤驅動器(HDD)和固態硬盤驅動器(SSD)
· 機頂盒
· 服務器/輔助(AUX)電源
· 風扇控制,PCI/PCIe卡
· 電子斷路器
