
取消
清空記錄
歷史記錄
清空記錄
歷史記錄

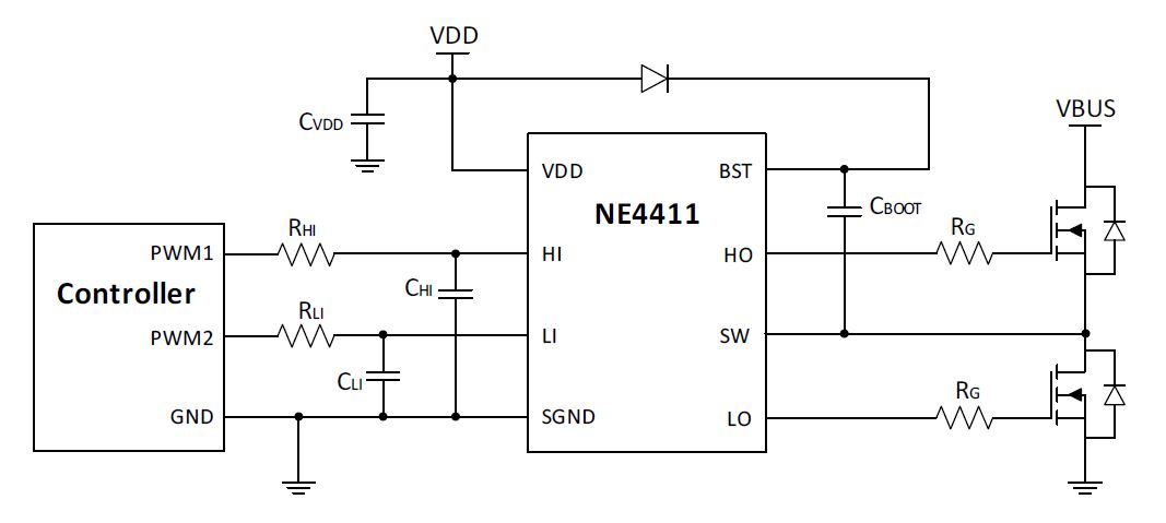
NE4411 高可靠性半橋柵極驅動器

NE4411 是一款高壓、高邊-低邊柵極驅動器,能夠提供 4A/-6A 的拉灌電流能力以驅動功率MOSFET 或IGBT。
其高邊部分采用先進的隔離技術設計,可承受超過 700V 的直流電壓。NE4411 具備良好的傳播延遲性能、低靜態電流以及 SW 引腳上的高負壓及dv/dt 抗擾能力。
NE4411 的高邊和低邊驅動部分均能在 10V 至20V 的電源電壓下工作,并各自具有獨立的欠壓鎖定(UVLO)保護功能。NE4411 擁有兩個獨立輸入引腳(HI 和LI),兼容TTL 和CMOS 邏輯電平。
特點:
· 高電壓范圍:最高可達700V
· 延遲時間小于35ns
· 延遲匹配小于7ns
· 4A/-6A 的拉灌電流能力
· SW 引腳上高負壓和瞬態抗擾度高達150V/ns
· 柵極驅動電源電壓為10V 至20V
· 兼容TTL 與CMOS 輸入邏輯電平
· 高邊和低邊驅動器均具有欠壓鎖定保護(UVLO)
· 符合RoHS 及REACH 標準
· 無鉛組件,適用于260°C 無鉛焊接工藝
· 采用SOP8 封裝
應用:
· 適用于半橋、全橋和LLC 轉換器應用
· 高密度服務器、電信及工業用開關電源
· 太陽能逆變器、電機控制以及電動汽車充電設備
NE4411 700V 半橋驅動芯片,驅動能力4A/6A
SOP-8
LED電源、PC電源

NE4411 高可靠性半橋柵極驅動器

NE4411 是一款高壓、高邊-低邊柵極驅動器,能夠提供 4A/-6A 的拉灌電流能力以驅動功率MOSFET 或IGBT。
其高邊部分采用先進的隔離技術設計,可承受超過 700V 的直流電壓。NE4411 具備良好的傳播延遲性能、低靜態電流以及 SW 引腳上的高負壓及dv/dt 抗擾能力。
NE4411 的高邊和低邊驅動部分均能在 10V 至20V 的電源電壓下工作,并各自具有獨立的欠壓鎖定(UVLO)保護功能。NE4411 擁有兩個獨立輸入引腳(HI 和LI),兼容TTL 和CMOS 邏輯電平。
特點:
· 高電壓范圍:最高可達700V
· 延遲時間小于35ns
· 延遲匹配小于7ns
· 4A/-6A 的拉灌電流能力
· SW 引腳上高負壓和瞬態抗擾度高達150V/ns
· 柵極驅動電源電壓為10V 至20V
· 兼容TTL 與CMOS 輸入邏輯電平
· 高邊和低邊驅動器均具有欠壓鎖定保護(UVLO)
· 符合RoHS 及REACH 標準
· 無鉛組件,適用于260°C 無鉛焊接工藝
· 采用SOP8 封裝
應用:
· 適用于半橋、全橋和LLC 轉換器應用
· 高密度服務器、電信及工業用開關電源
· 太陽能逆變器、電機控制以及電動汽車充電設備
