
取消
清空記錄
歷史記錄
清空記錄
歷史記錄


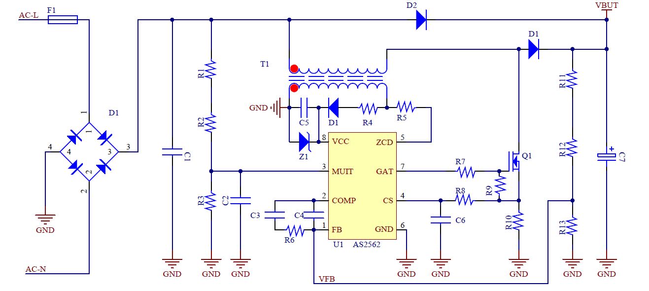
AS2562系列是用于高性能交流/直流電源系統的臨界導通模式(CrM)功率因數校正(PFC)控制器。AS2562采用高線性乘法器和THD優化器,可在不同工作條件下實現超低THD和接近統一的功率因數。AS2562工作在11V至30V的寬電源電壓范圍內,適用于各種應用場景。超低啟動電流和優化的VCC欠壓保護使自供電系統更容易啟動。在注重輕載效率的應用場景中,AS2562可以選擇進入不連續導通模式(DCM)。在該模式下,當開關頻率超過頻率箝位閾值時,電路工作在谷導通的DCM中。AS2562的智能保護功能和策略可以有效降低MOSFET的電應力,大大提高系統可靠性,如軟啟動和軟停止保護、棕進棕出保護、智能高低線過流保護等。
特點:
· 工作在寬VCC電壓范圍從11V-30V
· 超低靜態電流:<160uA
· 超低啟動電流:<20uA
· 交流過零總諧波補償器
· 超低THD和統一功率因數
· 智能高/低線路過流保護
· 最大工作頻率限制和山谷開關
· 片上電流感測濾波器
· 斷電保護
· 增強抗噪能力
· 反饋開環保護
· 柵極驅動能力:+/- 0.8A
· 包裝:SOP-8
應用:
· 智能照明、景觀照明、LED燈帶、外置恒壓電源
· 適配器、Pc電源、電視機電源、不間斷系統供電
· 小家電、冰箱電源方案、應急燈電源方案
300W PFC芯片,拼對拼替換ST L6562
SOP-8
LED電源、適配器


AS2562系列是用于高性能交流/直流電源系統的臨界導通模式(CrM)功率因數校正(PFC)控制器。AS2562采用高線性乘法器和THD優化器,可在不同工作條件下實現超低THD和接近統一的功率因數。AS2562工作在11V至30V的寬電源電壓范圍內,適用于各種應用場景。超低啟動電流和優化的VCC欠壓保護使自供電系統更容易啟動。在注重輕載效率的應用場景中,AS2562可以選擇進入不連續導通模式(DCM)。在該模式下,當開關頻率超過頻率箝位閾值時,電路工作在谷導通的DCM中。AS2562的智能保護功能和策略可以有效降低MOSFET的電應力,大大提高系統可靠性,如軟啟動和軟停止保護、棕進棕出保護、智能高低線過流保護等。
特點:
· 工作在寬VCC電壓范圍從11V-30V
· 超低靜態電流:<160uA
· 超低啟動電流:<20uA
· 交流過零總諧波補償器
· 超低THD和統一功率因數
· 智能高/低線路過流保護
· 最大工作頻率限制和山谷開關
· 片上電流感測濾波器
· 斷電保護
· 增強抗噪能力
· 反饋開環保護
· 柵極驅動能力:+/- 0.8A
· 包裝:SOP-8
應用:
· 智能照明、景觀照明、LED燈帶、外置恒壓電源
· 適配器、Pc電源、電視機電源、不間斷系統供電
· 小家電、冰箱電源方案、應急燈電源方案
