
取消
清空記錄
歷史記錄
清空記錄
歷史記錄

1000W以內,PFC+LLC二合一控制芯片,集成700V半橋驅動,拼對拼替換TEA2017 TEA2016,待機功耗 <75mW
SOP-16
LED電源、PC電源

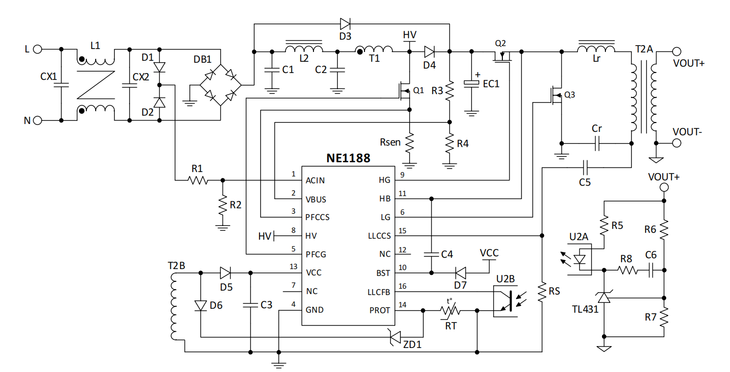
NE1188 1000W以內,PFC+LLC二合一控制芯片,集成700V半橋驅動,拼對拼替換TEA2017 TEA2016

NE1188 是一款高性能電流型半橋LLC 控制器,系統穩定性良好且動態特性優化。
NE1188集成高壓啟動電流源、半橋驅動單元、 X 電容放電等電路模塊,IC 外圍精簡,系統物料成本低。
NE1188 可通過SETA 和SETB 引腳電阻選擇反饋增益曲線等關鍵指標檔位,實現優化調試。
IC 具有自適應死區調節功能,減小死區期間的損耗,提高系統效率。
NE1188 具有全面的保護功能,供電 UVLO 保護、母線電壓 Brown-out 保護、逐周期過流保護、輸出短路保護、過功率保護、輸出過壓保護、外部過溫保護、內部過溫保護、以及 LLC 容性模式保護等。不同版本,其保護方式可以靈活選擇(鎖死、不鎖死)。
特點:
· 集成700V 高壓啟動
· 工作頻率高達 500kHz
· 待機功耗 <75mW
· 可電阻配置功率曲線
· X-Cap 放電功能
· Brown-in/Brown-out 保護
· 自適應死區調節,實現全負載ZVS
· 開機軟啟動優化設計,電流過沖小
· 全時域容性模式保護
· 輸出過壓和短路保護
· 逐周期過流保護
· 過功率保護
· 電流檢測腳短路保護
· 內置/外置過溫保護
· SOP-16 封裝
應用:
· AC/DC 適配器、PC 電源
· PD 快充電源
· LED 電源
· 通訊、工業、醫療等其它電源
1000W以內,PFC+LLC二合一控制芯片,集成700V半橋驅動,拼對拼替換TEA2017 TEA2016,待機功耗 <75mW
SOP-16
LED電源、PC電源

NE1188 1000W以內,PFC+LLC二合一控制芯片,集成700V半橋驅動,拼對拼替換TEA2017 TEA2016

NE1188 是一款高性能電流型半橋LLC 控制器,系統穩定性良好且動態特性優化。
NE1188集成高壓啟動電流源、半橋驅動單元、 X 電容放電等電路模塊,IC 外圍精簡,系統物料成本低。
NE1188 可通過SETA 和SETB 引腳電阻選擇反饋增益曲線等關鍵指標檔位,實現優化調試。
IC 具有自適應死區調節功能,減小死區期間的損耗,提高系統效率。
NE1188 具有全面的保護功能,供電 UVLO 保護、母線電壓 Brown-out 保護、逐周期過流保護、輸出短路保護、過功率保護、輸出過壓保護、外部過溫保護、內部過溫保護、以及 LLC 容性模式保護等。不同版本,其保護方式可以靈活選擇(鎖死、不鎖死)。
特點:
· 集成700V 高壓啟動
· 工作頻率高達 500kHz
· 待機功耗 <75mW
· 可電阻配置功率曲線
· X-Cap 放電功能
· Brown-in/Brown-out 保護
· 自適應死區調節,實現全負載ZVS
· 開機軟啟動優化設計,電流過沖小
· 全時域容性模式保護
· 輸出過壓和短路保護
· 逐周期過流保護
· 過功率保護
· 電流檢測腳短路保護
· 內置/外置過溫保護
· SOP-16 封裝
應用:
· AC/DC 適配器、PC 電源
· PD 快充電源
· LED 電源
· 通訊、工業、醫療等其它電源
