
取消
清空記錄
歷史記錄
清空記錄
歷史記錄


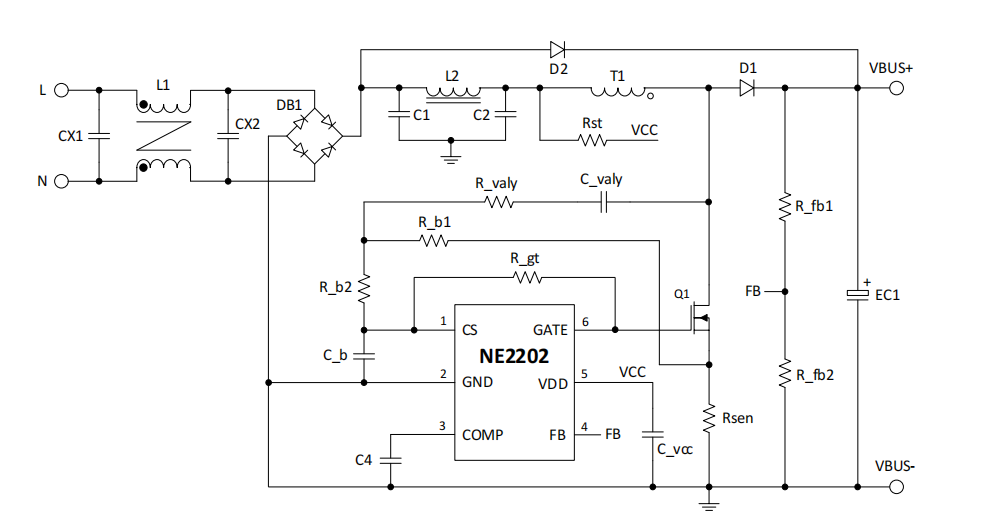
NE2202 是一款高性能、多模式工作的 AC/DC控制器,具有高集成度、高效率等特性,并且擁有優秀的THD 表現,主要應用于Boost PFC 變換器。
NE2202 同時具備臨界導通模式(CRM)、斷續模式(DCM)、打嗝模式(Burst mode)三種工作模式,可自適應切換。CRM 和 DCM 模式可以有效減小 MOSFET 的開關損耗,優化 EMI 性能;DCM模式根據實際電流切換不同的 Drain 電壓振蕩谷底數,負載越輕,谷底數越多,開關頻率優化,變換器效率提升。
NE2202 集成了豐富的保護功能,包括:逐周期過流保護(OCP),過載保護(OLP),VCC 欠壓鎖定(UVLO),過溫度保護(OTP),過電壓保護(OVP)等。
特點:
· 多模式混合工作實現全負載范圍高效率
· PF 補償實現接近單位功率因數,PFC > 0.99,THD < 8%
· 內置數字環路,簡化IC 外圍
· 輸入電壓前饋
· 開關管電流采樣控制,成本低
· 輸入、輸出過壓保護功能(OVP)
· 逐周期過流保護(OCP)
· 過載保護功能(OLP)
· 內置IC 過溫度保護功能(OTP)
· SOP-8 封裝
應用:
· AC/DC 適配器、PD 快充電源
· PC 電源或一體機電源、電視機電源
· 工業,醫療等其它電源
· LED 照明
300W PFC芯片,DCM、CRM模式,直接替換SY SY5072,待機功耗 <75mW
SOT23-6
LED電源、PC電源


NE2202 是一款高性能、多模式工作的 AC/DC控制器,具有高集成度、高效率等特性,并且擁有優秀的THD 表現,主要應用于Boost PFC 變換器。
NE2202 同時具備臨界導通模式(CRM)、斷續模式(DCM)、打嗝模式(Burst mode)三種工作模式,可自適應切換。CRM 和 DCM 模式可以有效減小 MOSFET 的開關損耗,優化 EMI 性能;DCM模式根據實際電流切換不同的 Drain 電壓振蕩谷底數,負載越輕,谷底數越多,開關頻率優化,變換器效率提升。
NE2202 集成了豐富的保護功能,包括:逐周期過流保護(OCP),過載保護(OLP),VCC 欠壓鎖定(UVLO),過溫度保護(OTP),過電壓保護(OVP)等。
特點:
· 多模式混合工作實現全負載范圍高效率
· PF 補償實現接近單位功率因數,PFC > 0.99,THD < 8%
· 內置數字環路,簡化IC 外圍
· 輸入電壓前饋
· 開關管電流采樣控制,成本低
· 輸入、輸出過壓保護功能(OVP)
· 逐周期過流保護(OCP)
· 過載保護功能(OLP)
· 內置IC 過溫度保護功能(OTP)
· SOP-8 封裝
應用:
· AC/DC 適配器、PD 快充電源
· PC 電源或一體機電源、電視機電源
· 工業,醫療等其它電源
· LED 照明
